A place for discussion of general audio, music and related topics.
September 12th, 2018, 8:01 am
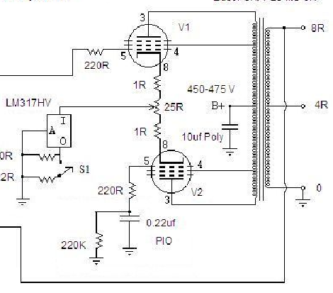
1) Is blocking an issue with capacitor coupled cathode biased output stages?
2) Is there a way to DC couple a follower-type driver to an output grid in a self-inverting push pull output stage? See attached schematic. Please note that there is a cap upstream of the stopper resistor connected to the "upper" grid. BTW, the LM317HV is being replaced with a TL783. 700mA, 125V.
3)When using output tubes that require substantial grid current, is there another solution that can eliminate the coupling cap?
Respectfully,
Stuart

- SIPP.PNG (76.91 KiB) Viewed 12996 times
September 12th, 2018, 2:36 pm
1) Shouldn’t be a problem unless you drive the output stage hard enough that it wants to pull grid current.
2) If what you’re trying to do is eliminate the unseen coupling cap on the upper output tube, two ways... 1: run a negative rail for the follower so it’s output is at 0Vdc. 2: use a resistor between the current source and ground to raise the cathode voltage on the output stage to follower DC output voltage. You’ll need to connect the lower output tube to the top of the added resistor, and you may want to increase B+ to get back to the desired operating conditions.
3) interstage transformer...
Roscoe
September 12th, 2018, 7:37 pm
Thanks Roscoe. The interstage transformer did occur to me. I'm thinking probably the best choice, if I attempt to build this with a transmitter tube output. But I doubt that the 6SL7 can drive the transformer and provide the voltage swing. Current or voltage, for both without a lower Rp, higher current input tube. Or am I missing something simple?
September 12th, 2018, 7:56 pm
No, you're not going to drive an IT with a 6SL7.... 5965....
Roscoe
Powered by phpBB © phpBB Group.
phpBB Mobile / SEO by Artodia.