DCAudioDIY.com

DC Area Audio DIYer's Community
It is currently January 16th, 2026, 5:46 am

All times are UTC - 5 hours [ DST ]




Post new topic Reply to topic  [ 26 posts ]  Go to page 1, 2, 3  Next
Author Message
PostPosted: June 4th, 2013, 9:52 am 
I'm beginning design work on a new power amplifier. Initially, I've decided to use two cascaded DC coupled long tailed pairs for the driver stage. These will AC couple to MOSFET source followers to then DC couple to G1 of a triode connected KT88 or G2 of a 26LW6 (two designs, AB2 and screen drive).

The second LTP will be a 6SN7, with about a 600V B+, 10M45S in the tail and ~ 33k-47k plate loads.

For the KT88, medium gain 1st stage will probably suffice, so a 6SN7 will be tried there. But for the screen drive, I'll need more gain, hence, my group question: what triode choices do you suggest to audition for the first tube, with high gain? I will consider pentodes, such as an EF86, but ONLY if a triode can't get the job done well.

I'm setting up a project platform, so I can audition several types, it will have one octal, one nine pin, one two-pair nine pin and one two pair seven pin selections.

So far, I'm considering 6SL7, 12AX7, 12AT7, 6AM4, 6GK5. Thoughts? Additions? I know the 6GK5 hasn't worked out well for Charlie, but that was a first stage phono application, and I don't know if that result has any bearing on a signal level at least 100x that of the phono stage.

Thanks!!


Top
  
 
PostPosted: June 4th, 2013, 10:20 am 
Offline
Site Admin
User avatar

Joined: February 28th, 2013, 10:38 am
Posts: 1732
High Transconductance wrote:
I'm beginning design work on a new power amplifier.

It's about time you did one of your own :obscene-drinkingcheers:

High Transconductance wrote:
So far, I'm considering 6SL7, 12AX7, 12AT7, 6AM4, 6GK5. Thoughts? Additions? I know the 6GK5 hasn't worked out well for Charlie, but that was a first stage phono application, and I don't know if that result has any bearing on a signal level at least 100x that of the phono stage.

Thanks!!


:character-oldtimer: That's probably a reasonable assumption. You might also look at the 5842, the 6J4/8532 (I have >150 8532s if you want to play) and even the 6DJ8/6922s. The 5687 might also be worth a look where lower gain is acceptable, but keep in mind that it has a different pin-out than the 12AX* series...

Roscoe

_________________
I can explain it to you, but I can’t understand it for you.


Top
 Profile  
 
PostPosted: June 4th, 2013, 10:22 am 
Offline

Joined: February 28th, 2013, 1:06 pm
Posts: 54
The 5965 might be worth looking at too.


Top
 Profile  
 
PostPosted: June 4th, 2013, 10:44 am 
5842 might be too expensive for me. The high gm is attractive, but I've heard there are some long term reliability issues. Still....

The 6J4/8532 has very high Cg-p @ 4pF, otherwise looks great, worth a try. The 5965 has a bit less Cg-p @ 3pF, but that is still a very high number which makes me wonder is the tubes aren't better suited for grounded grid operation, otherwise facing a heck of a high frequency rolloff.

Thanks, these are worth looking into.

I'll have to borrow a quad of 6J4, uncle Roscoe!


Top
  
 
PostPosted: June 4th, 2013, 10:48 am 
Quote:
It's about time you did one of your own




True enough, the Citation II/Hedge has been around in some form or another since before I joined the club, I keep piddling and building for others.

BTW, how do I post pictures? I tried hosting at Photobucket, then inserting the link in Img brackets, but it didn't work.........


Top
  
 
PostPosted: June 4th, 2013, 10:56 am 
Offline
Site Admin
User avatar

Joined: February 28th, 2013, 10:38 am
Posts: 1732
High Transconductance wrote:
Quote:
It's about time you did one of your own

BTW, how do I post pictures? I tried hosting at Photobucket, then inserting the link in Img brackets, but it didn't work.........


I think photobucket has something that blocks remote linking to their pictures. You can always upload them as attachments, subject to the 2MB per attachment, and 3 attachment/message limits.

Roscoe

_________________
I can explain it to you, but I can’t understand it for you.


Top
 Profile  
 
PostPosted: June 4th, 2013, 11:07 am 
Okay, didn't see the button until now.

Let's see.....


Attachments:
100_2828.JPG
100_2828.JPG [ 1.01 MiB | Viewed 46688 times ]
100_2950.JPG
100_2950.JPG [ 1.25 MiB | Viewed 46688 times ]
IMAG0222.jpg
IMAG0222.jpg [ 1.03 MiB | Viewed 46688 times ]
Top
  
 
PostPosted: June 4th, 2013, 11:24 am 
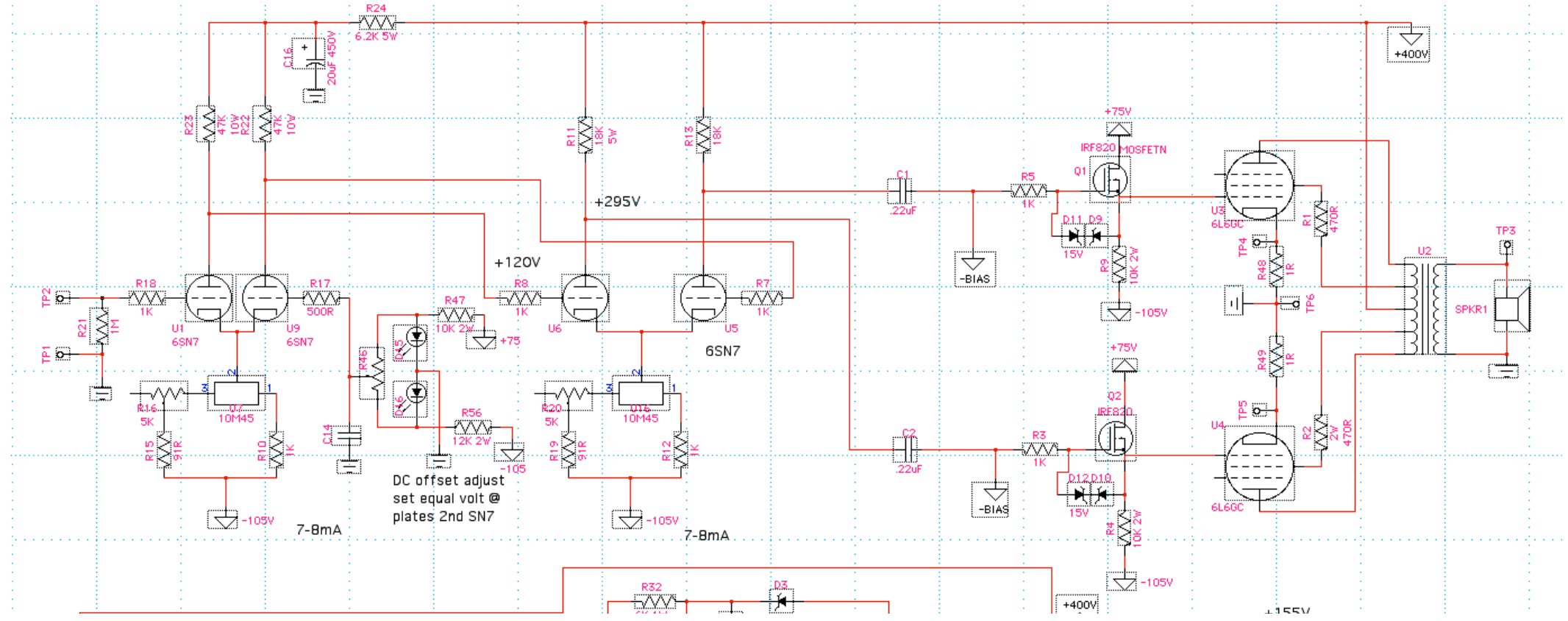
The circuit will resemble this one designed by Tubelab and modified for Chrish (sp?) on diyaudio


Attachments:
Driver board.jpg
Driver board.jpg [ 57.88 KiB | Viewed 46687 times ]
Schematic.jpg
Schematic.jpg [ 250.97 KiB | Viewed 46687 times ]
Top
  
 
PostPosted: June 4th, 2013, 11:32 am 
Offline

Joined: April 22nd, 2013, 12:58 pm
Posts: 306
How about a 6N7 in one of those diff amps? :idea:
It's already got the common cathode wired up internally, and u=40 might be useful on the high gain version.
It will do 6-7 mA in class A, and probably a lot more.......


Top
 Profile  
 
PostPosted: June 4th, 2013, 12:20 pm 
Quote:
How about a 6N7 in one of those diff amps? :idea:
It's already got the common cathode wired up internally, and u=40 might be useful on the high gain version.
It will do 6-7 mA in class A, and probably a lot more......


Interesting. Any idea where to find curves and Cg-p data? I only found a listing as a Class B amplifier. I may even have some. Did I mention I like octal? :D


Top
  
 
Display posts from previous:  Sort by  
Post new topic Reply to topic  [ 26 posts ]  Go to page 1, 2, 3  Next

All times are UTC - 5 hours [ DST ]


Who is online

Users browsing this forum: No registered users and 30 guests


You cannot post new topics in this forum
You cannot reply to topics in this forum
You cannot edit your posts in this forum
You cannot delete your posts in this forum
You cannot post attachments in this forum

Search for:
Jump to:  
Powered by phpBB® Forum Software © phpBB Group