DCAudioDIY.com

DC Area Audio DIYer's Community
It is currently November 4th, 2025, 9:24 am

All times are UTC - 5 hours [ DST ]




Post new topic Reply to topic  [ 5 posts ] 
Author Message
PostPosted: August 21st, 2014, 8:41 pm 
Offline
User avatar

Joined: February 28th, 2013, 3:31 pm
Posts: 1856
I'm starting a project to determine the effects of various sample rate and bit depth files including resampling. Currently I only have some Behringer digital equipment so I'm creating another digital path for comparison to see what effects the hardware might have.

I'm encluding a photo of the breadboard of the DSP section that uses a nanoDSP board from miniDSP and three DACs that use the ES9018 chip. At some point I'll also be using different source material from a Bryston BDP2 player, Bluray discs through an Essence HDACC converter and a Benchmark ADC1 A to D converter. If I can twist Roscoe's arm I may get him to provide a fanless PC as a file server as well.

Tom


Attachments:
Mini DSP Plus DACs breadboard_small.jpg
Mini DSP Plus DACs breadboard_small.jpg [ 436.54 KiB | Viewed 18510 times ]
Top
 Profile  
 
PostPosted: August 22nd, 2014, 7:58 am 
Offline

Joined: July 3rd, 2014, 7:47 am
Posts: 89
Very cool idea. Look forward to reading your findings.

Jeff


Top
 Profile  
 
PostPosted: August 22nd, 2014, 11:15 am 
Offline
User avatar

Joined: December 14th, 2013, 2:19 pm
Posts: 1012
Don't know which Behringer equipment you are using. Came across this article:

http://www.pimmlabs.com/web/behringer.htm

I plan to implement this set of mods in my own DCX2496, looks fairly simple and seems to address the analog issues with the unit. Those faults, if you're using the DCX2496 could obscure sonic differences in the testing.

There is even a whole website devoted to commercial and DIY mods of the various Behringer models we might use.

http://www.behringermods.com/

If you're already aware of this, just ignore me!

Stuart


Top
 Profile  
 
PostPosted: August 22nd, 2014, 11:54 am 
Offline
User avatar

Joined: February 28th, 2013, 3:31 pm
Posts: 1856
Stuart:

Thanks for the links. Those mods might be good fixes for the Behringer. I have two each of the DEQ2496 and DCX2496. It might be fun to mod one of each and then do a comparison.

So far I have found that the biggest problems with them seems to be the A to D sections. The DACS in the DCX do not seem to be too bad but I think there is some sensitivity to sample rate. Most of the better new DACs automatically upsample to make the filtering easier. That will be part of my project.

If you are a DIYer and want to start from scratch, check out the nanoDSP. For $169 it can do most of the important stuff the DCX does but does not have DACs they have other stuff that does.
http://www.minidsp.com/images/documents ... x8%20K.pdf

They also have a complete 2channel in 8 channel out kit for $300 that will do all the the DEQ and DCX combo will do and with volume control included.
http://www.minidsp.com/images/documents ... %20Kit.pdf


The DACs in this project use the ES9018 chip which is supposed to be very good. I'll find out when I start using it. They are about $139 without an LCD display and about $168 with the display.
http://www.ebay.com/itm/4-layers-board- ... 1900wt_662

When you look at the cost of the Behringer stuff, as a DIYer you can spend almost that amount on the case, connectors, cords, power supply, etc before you even get to the signal circuit. The mod path may be attractive. However, the nanoDSP also has volume control built in including an IR input that will learn your remote. It's good to have choices.

Tom


Top
 Profile  
 
PostPosted: September 23rd, 2014, 11:46 am 
Offline
User avatar

Joined: February 28th, 2013, 3:31 pm
Posts: 1856
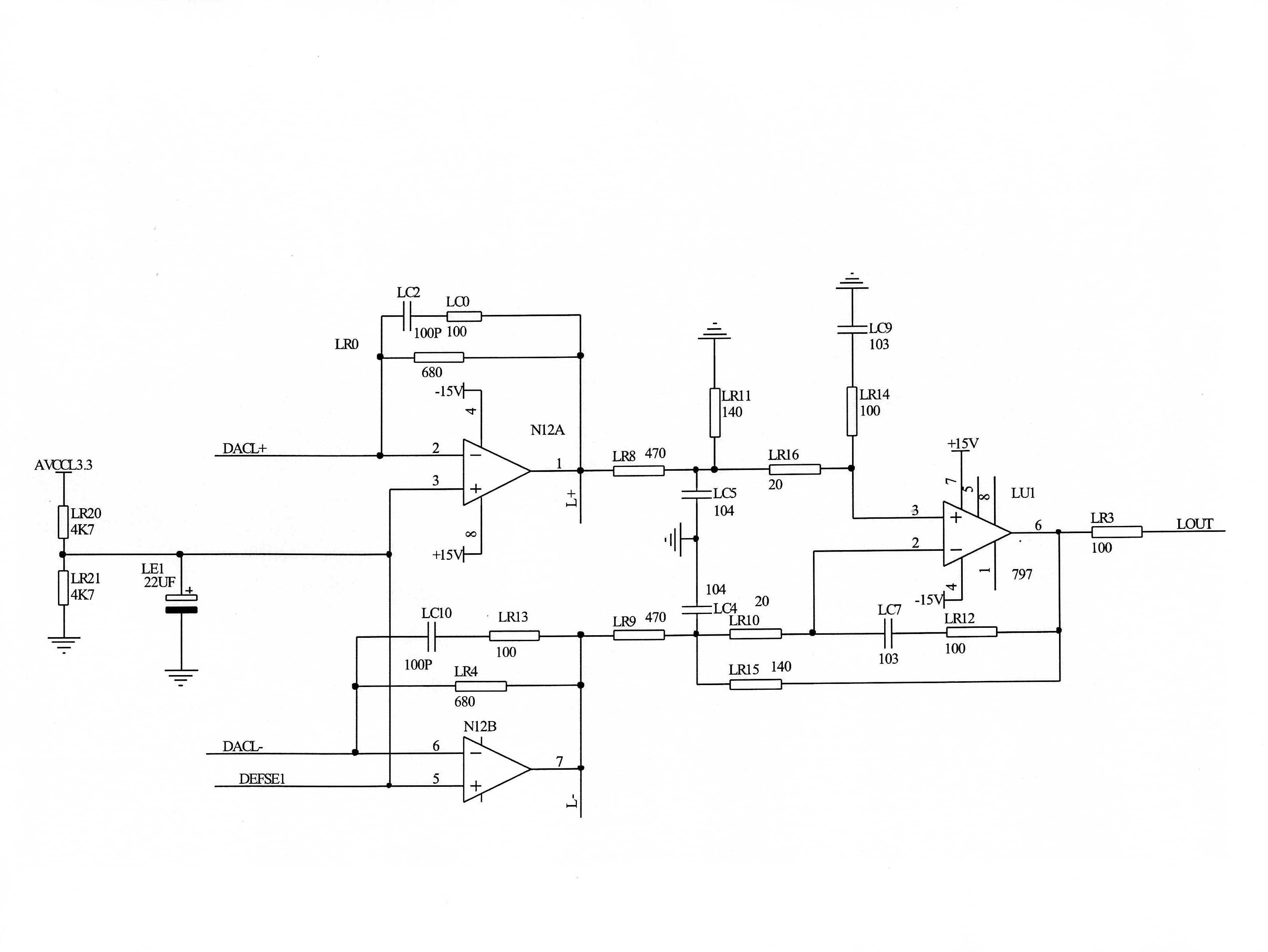
As I started testing the balanced outputs of the DAC I found that they have a +1.65 volt offset. That is done to bias the output of the ES9018 to half the 3.3 volt supply voltage. The manufacturer sent me a schematic of an output board using large blocking capacitors as a method to remove the offset but I did not want to put 12 large capacitors into the mix (triamped with balanced = 12 caps needed). David came up with a very clever way to adjust the bias out with voltage from the -15V supply but I did not want to reduce the drive level or worry about resistor precision or trimmers.

I built a board to pass through the unbalanced output of the DAC which does not have that offset and also provide an inverter circuit to provide the inverse signal to drive the balanced outputs with no offset. Here is a photo of the board atatched to the DAC and also schematics of the output section fo the DAC and the inverter. I could also have used a THAT1606 balanced line driver to produce the output from the unbalanced outputs that had no offset but I wanted to use the same device I used in the DAC so I went with the inverter using the LME49720 Op Amp.

Tom


Attachments:
DAC with output board_small.jpg
DAC with output board_small.jpg [ 143.77 KiB | Viewed 18445 times ]
Schematic ES9018 DAC output.jpg
Schematic ES9018 DAC output.jpg [ 235.65 KiB | Viewed 18445 times ]
Schematic Balanced output.jpg
Schematic Balanced output.jpg [ 262.01 KiB | Viewed 18445 times ]
Top
 Profile  
 
Display posts from previous:  Sort by  
Post new topic Reply to topic  [ 5 posts ] 

All times are UTC - 5 hours [ DST ]


Who is online

Users browsing this forum: No registered users and 623 guests


You cannot post new topics in this forum
You cannot reply to topics in this forum
You cannot edit your posts in this forum
You cannot delete your posts in this forum
You cannot post attachments in this forum

Search for:
Jump to:  
Powered by phpBB® Forum Software © phpBB Group