DCAudioDIY.com

DC Area Audio DIYer's Community
It is currently November 4th, 2025, 11:18 am

All times are UTC - 5 hours [ DST ]




Post new topic Reply to topic  [ 22 posts ]  Go to page 1, 2, 3  Next
Author Message
 Post subject: Williamson amplifier PCB
PostPosted: July 16th, 2023, 10:57 am 
Offline

Joined: June 4th, 2013, 2:39 pm
Posts: 502
David McGown has been working with PCB design and we discussed doing a PCB for Williamson amplifier. Well, I've been corresponding with a fellow over at diyaudio, ordering some nifty filament boards he designed. They're 6 volts in > 6 volts out regulated boards, good for 2.5A. Very handy when you just have a 6 volt filament tap. I'm using one in my recent Aikido preamp build and it sounds great. He asked if I wanted anything designed, and I said well, actually, yes! (Sorry, David, I couldn't resist!)

He worked up a nice, heavy-duty 6" x 8" PCB for a standard, Heathkit-style Williamson. The board contains everything except the transformers, choke, rectifier, first cap, balance pot and filament wiring, which must be added by hand to the provided eyelets. The octal socket spaces are designed for the Belton PCB-style one, with standoffs included for strain relief. I designed it specifically with the Heyboer copy of the Peerless S-265-Q in mind, but you could used any output transformer and tweak the step filter and phase-lead cap. A batch of 10 is on the way from the Netherlands, but I paid him for the design and he sent me the Gerbers etc. so I can have them made. Pics follow in the thread.

And speaking of the Heyboer S-265-Q...

Dave Gillespie, one of the gurus over at Audiokarma who has done a terrific series of threads on modifiying the Heathkit Williamson amps (among many other things) has finally decided to do a deep dive into the legendary/notorious W-5. Legendary for the mellow sound, notorious for transformer failures. He asked me if I would loan him a Peerless S-265-Q and a Heyboer copy, which I did. His initial testing indicates that the Heyboer copy is quite excellent, and only falls short of the original "incrimentally." He was very impressed with it.


Attachments:
IMG_0088.png
IMG_0088.png [ 282.53 KiB | Viewed 45653 times ]


Last edited by Grover Gardner on July 16th, 2023, 11:02 am, edited 1 time in total.
Top
 Profile  
 
PostPosted: July 16th, 2023, 11:00 am 
Offline

Joined: June 4th, 2013, 2:39 pm
Posts: 502
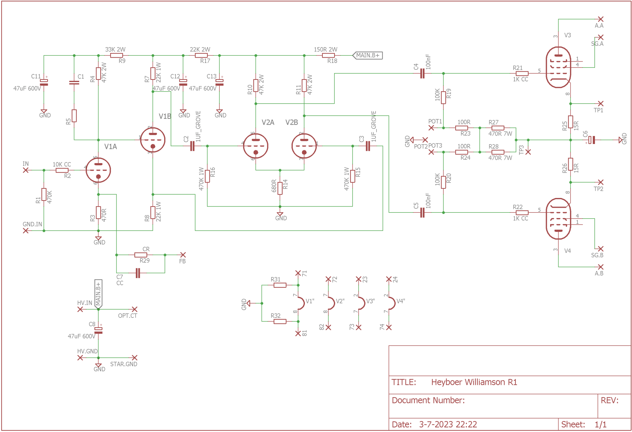
Here's the schematic. You could adapt this for fixed bias, also for any number of Williamson variants, like the Heathkit W-5, using 12AU7 tube adapters.


Attachments:
IMG_0089.png
IMG_0089.png [ 265.66 KiB | Viewed 45651 times ]
Top
 Profile  
 
PostPosted: July 16th, 2023, 7:22 pm 
Offline

Joined: February 28th, 2013, 1:19 pm
Posts: 962
Grover,

Glad you found someone who could design the Williamson front end board for you. I have to admit I have been a bit overwhelmed as of late with all my current projects and my Dad's health and care issues. My first attempt at doing an integrated solid state/tube design in KiCad ended up with the tube socket on the wrong side. I wanted to have the tube on the back side of the board so as inverted, the tube would be pointing up thru the top of the chassis, and the components, including the CCS and its heatsink pointing down into the chassis. Of course overconfidence led me to order 20 boards that will not work as intended (they still will work for other projects where the tube and CCS is fully enclosed, like a phono preamp). So learned a bit the hard way and glad I did not do so on a Williamson board.

One thing I can suggest if not too late is perhaps considering using 600V DC Link capacitors for power supply caps, or barring that, 600V KEMET electrolytics. The latter are a bit larger in diameter (35mm) but have an extremely long life (>15000 hours). The only problem with the latter are they may be larger in value than used in a classic Williamson PS circuit. It is nice to have really large value high reliability 600V electrolytic capacitors available, for a reasonable price.

Looking forward to Dave Gilliespie's postings on AK on W5 with the Heyboers.

David


Top
 Profile  
 
PostPosted: July 16th, 2023, 7:30 pm 
Offline

Joined: January 14th, 2015, 11:15 pm
Posts: 500
Could you give a bit more information about the filament boards such as a link?

ray


Top
 Profile  
 
PostPosted: July 16th, 2023, 8:01 pm 
Offline

Joined: June 4th, 2013, 2:39 pm
Posts: 502
David McGown wrote:
Grover,

Glad you found someone who could design the Williamson front end board for you. I have to admit I have been a bit overwhelmed as of late with all my current projects and my Dad's health and care issues. My first attempt at doing an integrated solid state/tube design in KiCad ended up with the tube socket on the wrong side. I wanted to have the tube on the back side of the board so as inverted, the tube would be pointing up thru the top of the chassis, and the components, including the CCS and its heatsink pointing down into the chassis. Of course overconfidence led me to order 20 boards that will not work as intended (they still will work for other projects where the tube and CCS is fully enclosed, like a phono preamp). So learned a bit the hard way and glad I did not do so on a Williamson board.

One thing I can suggest if not too late is perhaps considering using 600V DC Link capacitors for power supply caps, or barring that, 600V KEMET electrolytics. The latter are a bit larger in diameter (35mm) but have an extremely long life (>15000 hours). The only problem with the latter are they may be larger in value than used in a classic Williamson PS circuit. It is nice to have really large value high reliability 600V electrolytic capacitors available, for a reasonable price.

Looking forward to Dave Gilliespie's postings on AK on W5 with the Heyboers.

David


David, sorry to hear about your Dad! It takes a lot of energy, for sure. Hope things go well for him. The board designer is Florick Wieber, who goes by "v4lve lover" on diyaudio. He's quite experienced and made a lot of very good suggestions. The cap slots are designed for Epcos/TKD 600vdc/47uF snap-ins. One could always use films and just off-board them, or anything else for that matter. I left the first cap off to allow for various rectifier choices and their cap-input requirements.


Top
 Profile  
 
PostPosted: July 16th, 2023, 8:20 pm 
Offline

Joined: June 4th, 2013, 2:39 pm
Posts: 502
ratbagp wrote:
Could you give a bit more information about the filament boards such as a link?

ray


The boards are described here, post #124:

https://www.diyaudio.com/community/thre ... st-7116710

You can use them for 300B filaments, too. You can PM him and request the boards. Not cheap, assembled about $35 each for assembled boards.


Top
 Profile  
 
PostPosted: July 16th, 2023, 8:32 pm 
Offline

Joined: January 14th, 2015, 11:15 pm
Posts: 500
Thankyou.

ray


Top
 Profile  
 
PostPosted: August 25th, 2023, 11:35 pm 
Offline

Joined: June 4th, 2013, 2:39 pm
Posts: 502
I finally built a pair of monoblocks with the PCBs and the results exceeeded my expectations. With some feedback tuning advice from an eminent Williamson expert at Audiokarma, I was able to achieve consistent results regardless of the output tap. The top plate is Delrin and the choke and power tranny are salvaged from old Heathkit amps. The stability is superb, and the amps sound just wonderful--very sparky and solid. I've posted the 10K square wave results below.

Attachment:
IMG_0160.jpeg
IMG_0160.jpeg [ 1.89 MiB | Viewed 45296 times ]


Last edited by Grover Gardner on August 25th, 2023, 11:40 pm, edited 1 time in total.

Top
 Profile  
 
PostPosted: August 25th, 2023, 11:38 pm 
Offline

Joined: June 4th, 2013, 2:39 pm
Posts: 502
Attachment:
IMG_0159.jpeg
IMG_0159.jpeg [ 1.92 MiB | Viewed 45295 times ]


Top
 Profile  
 
PostPosted: August 25th, 2023, 11:39 pm 
Offline

Joined: June 4th, 2013, 2:39 pm
Posts: 502
Attachment:
IMG_0186.png
IMG_0186.png [ 500.99 KiB | Viewed 45296 times ]


Top
 Profile  
 
Display posts from previous:  Sort by  
Post new topic Reply to topic  [ 22 posts ]  Go to page 1, 2, 3  Next

All times are UTC - 5 hours [ DST ]


Who is online

Users browsing this forum: No registered users and 644 guests


You cannot post new topics in this forum
You cannot reply to topics in this forum
You cannot edit your posts in this forum
You cannot delete your posts in this forum
You cannot post attachments in this forum

Search for:
Jump to:  
Powered by phpBB® Forum Software © phpBB Group