A place to discuss member's DIY audio projects & post pictures/schematics. NOTE: There is a limit of 2MB per attachment, and a maximum of 3 attachments per message. If you need to post more than 3 attachments, just add another message.
January 22nd, 2026, 2:49 pm
That is a large difference in frequency response for sure. I have been looking through posts about tube amps for dummies etc trying to get a better understanding of how and why they work etc. The field coil driver is a weird thing I did not even know existed. Interestingly there seem to be a couple of very boutique companies that make them but damn are they expensive. This is quite the rabbit hole
January 22nd, 2026, 10:02 pm
It does look like the model 60 used a field-coil driver. One attractive feature about the field-coil driver is that it uses the field coil as a choke to filter the power supply. Of course the main function is to provide the magnetic field for the driver. Since these types of drivers are no longer mainstream, they are going to be very expensive. I would not think about trying to get one for your radio, as there are many fine normal speakers that would work well. You will need a filter choke in the power supply to obtain sound free from hum.
January 23rd, 2026, 12:25 am
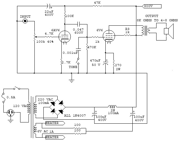
Here is a simple design. Not sure if this works but I will try to add a file.
- Attachments
-

- SIMPLE AMP2.jpg (55.12 KiB) Viewed 851 times
January 23rd, 2026, 8:02 pm
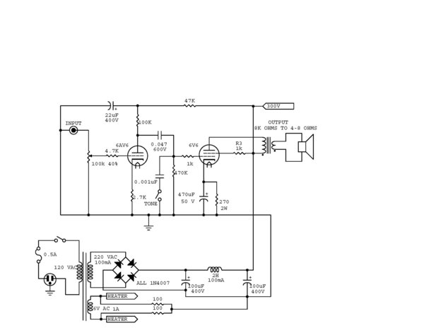
Somewhere in the file transfer process some of the connection dots mysteriously vanished. So here is a reposting of the circuit.
- Attachments
-

Powered by phpBB © phpBB Group.
phpBB Mobile / SEO by Artodia.