DCAudioDIY.com

DC Area Audio DIYer's Community
It is currently October 21st, 2025, 12:47 pm

All times are UTC - 5 hours [ DST ]




Post new topic Reply to topic  [ 42 posts ]  Go to page Previous  1, 2, 3, 4, 5  Next
Author Message
 Post subject: Re: 12B4 Preamp
PostPosted: March 15th, 2021, 11:02 am 
Offline
User avatar

Joined: July 24th, 2015, 4:17 pm
Posts: 1834
Location: Parkville, Maryland
Walt,

Thanks for the links on the tube dampers. I may pick up some of the teflon rings.

David[/quote]
You're very welcome!

_________________
Walt


Top
 Profile  
 
 Post subject: Re: 12B4 Preamp
PostPosted: March 15th, 2021, 6:17 pm 
Offline

Joined: February 28th, 2013, 1:19 pm
Posts: 962
Walt,

Forgot I had a pair of tall IERC tube shields in a drawer that fit perfectly on a 12B4 envelope. Another couple of days on the near-field system breaking in and I will take the preamp up to the big rig.

David


Top
 Profile  
 
 Post subject: Re: 12B4 Preamp
PostPosted: March 15th, 2021, 7:52 pm 
Offline
User avatar

Joined: July 24th, 2015, 4:17 pm
Posts: 1834
Location: Parkville, Maryland
David McGown wrote:
Walt,

Forgot I had a pair of tall IERC tube shields in a drawer that fit perfectly on a 12B4 envelope. Another couple of days on the near-field system breaking in and I will take the preamp up to the big rig.

David

Are talking about the black ones with the silver fingers inside or the standard locking type? Your sockets don't accept the locking type.

I have the black ones with the fingers -- I think they would work well for the secondary emissions and heat removal, but I am not sure about calming micro-phonics.

To get the advantage of RF/EMI shielding they would have to be tied to ground.

_________________
Walt


Top
 Profile  
 
 Post subject: Re: 12B4 Preamp
PostPosted: March 16th, 2021, 6:28 pm 
Offline
User avatar

Joined: December 14th, 2013, 2:19 pm
Posts: 1011
Bet the 12B4 preamp sounds great. The preamp in my system for several years (6+) now is a 12B4 grounded cathode one as well. More iron in it than you can shake a stick at. Lighter Note gain control. Reed relay switching of inputs. CCS/VR tube regulation, Riffle's CCS as plate loads, LED bias, tube dampers and two sets of outputs, one at 0.11 uF and the other at 4 uF for low impedance loads.

Sounds great and it's been trouble free. Never replaced any tubes and only if you try to provoke them (see pencil tap remarks above) will they reveal any microphonic tendencies.

Yours is a work of art David, well done.

Stuart


Top
 Profile  
 
 Post subject: Re: 12B4 Preamp
PostPosted: March 16th, 2021, 6:53 pm 
Offline

Joined: February 28th, 2013, 1:19 pm
Posts: 962
Stuart,

Thanks. I intend to add LED bias to mine, cathode resistor bias w/bypass was expedient. The bias voltage is 12.2V, so need two parallel strings of 7 red LEDs each to handle the current for each tube. Need to cut up a perfboard to wire them up. I want to use 3mm LEDs since that is the most compact, the 5mm LEDs do not quite fit 0.1" spacing in a string.

My volume pot is an Alps RK40 100K stereo conductive plastic ("Black Beauty") that was last in a preamp 15 years ago. I cleaned and lubed it and it is smooth!. Balance between sections is very close, I did some random resistance checks between channels and they measured very close to one another. From dB perspective, the amount of difference is practically nil. I was contemplating using a stepped attenuator, but if the Alps sounds good in the big rig, then I will keep it in. It definitely sounds great in my nearfield system.

I consider this as a trial run for a DHT preamp. I have Coleman regulators that I can setup for 300Bs or other DHTs. Current source load the plates using Gary Pimm CCSs. Cap couple using the best caps Charlie recommends (Dueland, of course), maybe Slagle autoformers for volume controls. May consider transformer output for a low/no gain preamp. Only issue with 300B is the biasing, I have to think about the best way to tackle that. I will be a good retirement project in a year or so.

David


Top
 Profile  
 
 Post subject: Re: 12B4 Preamp
PostPosted: March 16th, 2021, 7:52 pm 
Offline

Joined: February 28th, 2013, 1:19 pm
Posts: 962
Before I move things around again, this is my near field setup with the new 12B4 preamp on the desk, with two PASS Amp Camp Amps below the desk (I moved my keyboard stand out of the way). Also what is not seen is a subwoofer off on the side. The speakers are my Aria 5Rs. The combination of the new 12B4 premap with the PASS ACAs are the best I have heard this little system. Imaging is pretty good, tonal balance is rich and complex. Really makes this corner of the basement special (it is my music practice area as well).

David


Attachments:
Dave's Near Field System.jpg
Dave's Near Field System.jpg [ 857.38 KiB | Viewed 16514 times ]
Top
 Profile  
 
 Post subject: Re: 12B4 Preamp
PostPosted: March 16th, 2021, 8:55 pm 
Offline

Joined: March 12th, 2013, 11:12 am
Posts: 739
That is an impressive near-field system. Preamp looks cool in that blue chassis.


Top
 Profile  
 
 Post subject: Re: 12B4 Preamp
PostPosted: March 17th, 2021, 9:49 am 
Offline
User avatar

Joined: December 14th, 2013, 2:19 pm
Posts: 1011
David McGown wrote:
Stuart,

Thanks. I intend to add LED bias to mine, cathode resistor bias w/bypass was expedient. The bias voltage is 12.2V, so need two parallel strings of 7 red LEDs each to handle the current for each tube. Need to cut up a perfboard to wire them up. I want to use 3mm LEDs since that is the most compact, the 5mm LEDs do not quite fit 0.1" spacing in a string.

My volume pot is an Alps RK40 100K stereo conductive plastic ("Black Beauty") that was last in a preamp 15 years ago. I cleaned and lubed it and it is smooth!. Balance between sections is very close, I did some random resistance checks between channels and they measured very close to one another. From dB perspective, the amount of difference is practically nil. I was contemplating using a stepped attenuator, but if the Alps sounds good in the big rig, then I will keep it in. It definitely sounds great in my nearfield system.

I consider this as a trial run for a DHT preamp. I have Coleman regulators that I can setup for 300Bs or other DHTs. Current source load the plates using Gary Pimm CCSs. Cap couple using the best caps Charlie recommends (Dueland, of course), maybe Slagle autoformers for volume controls. May consider transformer output for a low/no gain preamp. Only issue with 300B is the biasing, I have to think about the best way to tackle that. I will be a good retirement project in a year or so.

David


David,

Interesting you've brought this up. Re-thinking preamps here. The gain circuits are fine. I'll either end up with an Aikido/6SN7 version, or the 12B4 in a new chassis. The one in use now is an old PAS chassis with a slab of Delrin in the bottom, new faceplate and jacks on Delrin. Very little room to add anything, including Deulund or Miflex caps.

The first issue is the low input impedance of either a P&G pot, (10k when paralleled), or an LDR attenuator (~7k). The second issue is that of the load to be driven, and hence the size of the output coupling caps. In the case of a tube amp, the input load is rarely under 100k, so even a 0.47uF cap is sufficient, but using SS crossovers (25k for the CX2310) or the miniDSP (10k), or both results in a load requiring a huge coupling cap.

So, my thought is servo buffering both ends. On the input side, a simple 6SN7 should do fine in the Broskie No Gain No Pain circuit for which I have Guy's servo boards. The output side should probably be something like an ECC99 in the servo follower, either Charlie's version of the Rankin/Berning stage, or another of Guy's Broskie servo boards.. The input stage would be completely DC coupled, the output stage would need at most a 0.1uF cap at the input, and be DC coupled at the output.

At 0.1uF, even I can afford the Duelunds! No worries about driving low impedance loads and difficult cables.

I like simplicity, but despise big and expensive coupling caps. Either I buffer the preamp input, or DC servo the output of every source that I build. Ditto for the output stage.

Stuart


Top
 Profile  
 
 Post subject: Re: 12B4 Preamp
PostPosted: March 17th, 2021, 10:03 am 
Offline
User avatar

Joined: July 24th, 2015, 4:17 pm
Posts: 1834
Location: Parkville, Maryland
David,

So, my thought is servo buffering both ends. On the input side, a simple 6SN7 should do fine in the Broskie No Gain No Pain circuit for which I have Guy's servo boards. The output side should probably be something like an ECC99 in the servo follower, either Charlie's version of the Rankin/Berning stage, or another of Guy's Broskie servo boards.. The input stage would be completely DC coupled, the output stage would need at most a 0.1uF cap at the input, and be DC coupled at the output.

At 0.1uF, even I can afford the Duelunds! No worries about driving low impedance loads and difficult cables.

I like simplicity, but despise big and expensive coupling caps. Either I buffer the preamp input, or DC servo the output of every source that I build. Ditto for the output stage.

Stuart[/quote]
Just a note. The late Walter Jung advised that DC servo can be an excellent way of getting rid of offset to avoid the use of coupling caps; however, any passive parts in the servo circuit need to be of the same or better quality than one would use in the signal path. My experience during my evil DIY past has confirmed that advice.

_________________
Walt


Top
 Profile  
 
 Post subject: Re: 12B4 Preamp
PostPosted: March 17th, 2021, 6:41 pm 
Offline
User avatar

Joined: December 14th, 2013, 2:19 pm
Posts: 1011
I agree Walt.

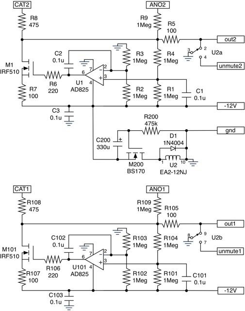
The selection of precisely matched resistors in the Broskie version is critical to minimizing any DC offset. Yes, caps and resistors have an effect. A good quality op amp is important (AD825 works well). Having said that, it appears that the Berning/Rankin servo stage is more affected by parts quality than the Broskie version. This is possibly because the error correction signal is applied at the grid of the follower tube in the Berning version keeping the servo components in the "feedback loop". The Broskie version keeps correction in the cathode circuit. Both versions benefit from a CCS/Shunt regulated power supply.

Stuart


Attachments:
circuit.jpg
circuit.jpg [ 52.67 KiB | Viewed 16483 times ]
overall.jpg
overall.jpg [ 31.63 KiB | Viewed 16483 times ]
Circuit.PNG
Circuit.PNG [ 50.66 KiB | Viewed 16483 times ]
Top
 Profile  
 
Display posts from previous:  Sort by  
Post new topic Reply to topic  [ 42 posts ]  Go to page Previous  1, 2, 3, 4, 5  Next

All times are UTC - 5 hours [ DST ]


Who is online

Users browsing this forum: No registered users and 470 guests


You cannot post new topics in this forum
You cannot reply to topics in this forum
You cannot edit your posts in this forum
You cannot delete your posts in this forum
You cannot post attachments in this forum

Search for:
Jump to:  
Powered by phpBB® Forum Software © phpBB Group